今天是:
无障碍阅读
您当前的位置 : 首页 >>正文

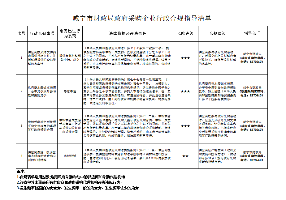
咸宁市财政局政府采购企业行政合规指导清单

索引号 : 01133716X/2022-25646 文       号 :

主题分类: 其他 发文单位: 咸宁市财政局

名       称: 咸宁市财政局政府采购企业行政合规指导清单 发布日期: 2022年08月02日

有效性: 有效 发文日期: 2022-08-02